所以這...到底是有還是沒有
前往頁面 上一頁  1, 2 快速轉頁:
 
發表新主題   回覆主題    重車論壇 首頁 -> :: 重 車 權 益
上一篇主題 :: 下一篇主題  
發表人 內容
北七熊
神啊錢啊....你在哪裡..

教 授 級
教 授 級
北七熊

註冊時間: 2008-06-02
文章: 14557
居住地: 北七養成所

發表發表於: 2021-04-19 22:23    文章主題: 引言回覆

郭可盈 寫到:
貨運業車子一年壓死多少人,破壞多少家庭安樂,還不願燃油稅隨油徵收
然後在別人譴責時又只會出來靠腰運輸業多辛苦多(重要),他媽的,(重要)不是讓你們出來以大欺小,一句死角就壓人無敵,再出來靠北靠母,下次你們的親人就是被你們護航的同業壓死在輪下。

貨運業反對重機上國道 但也有部分相挺的
今天的FB 捲鋼載到掉下來
有司機留話了 偶幫按讚 hoho


_________________
偶喜歡看匪機變靶機 Surprised
回頂端
檢視會員個人資料 發送私人訊息
DAV
台灣漢堡家族NO.891

重車玩家級
重車玩家級
DAV

註冊時間: 2005-01-06
文章: 1586
居住地: 阿隆/高雄/南區

發表發表於: 2021-04-20 08:11    文章主題: 引言回覆

POT 寫到:
避免破梗~壞了別人的規劃~
本來打了一堆內容~還是自己刪掉了~
(畢竟小弟非當事人~關鍵時期還是閉嘴的好)

簡單的說~這次4/7討論會!
簡報及會議記錄都請看"中央"公部門的回覆就可以了!!
這個會議的主軸是宣達這個~

然後今天已經確定是由專門收拾部長殘局的"王政次"接任部長!
(本來猜測他會暫代部長一陣子~~沒想到直接扶正變部長!!)

剩下的~我想正在與交通部下棋的路權代表先進們會去交涉!
(全促會的洪理事長是難得一見的高人)
許多人對王國材之前部長任內對重機試辦國道(第一次檢核,後來還是沒給試辦)印象不好,希望這次林部長下台前還來得及核定這次座談會會議案
回頂端
檢視會員個人資料 發送私人訊息
DAV
台灣漢堡家族NO.891

重車玩家級
重車玩家級
DAV

註冊時間: 2005-01-06
文章: 1586
居住地: 阿隆/高雄/南區

發表發表於: 2021-07-07 21:21    文章主題: 引言回覆











































DAV 在 2021-07-08 17:02 作了第 1 次修改
回頂端
檢視會員個人資料 發送私人訊息
北七熊
神啊錢啊....你在哪裡..

教 授 級
教 授 級
北七熊

註冊時間: 2008-06-02
文章: 14557
居住地: 北七養成所

發表發表於: 2021-07-07 21:33    文章主題: 引言回覆

DAV大大~
感謝您的用心與付出 Smile


偶只會來這裡喇賽練肖話.... hero
_________________
偶喜歡看匪機變靶機 Surprised
回頂端
檢視會員個人資料 發送私人訊息
DAV
台灣漢堡家族NO.891

重車玩家級
重車玩家級
DAV

註冊時間: 2005-01-06
文章: 1586
居住地: 阿隆/高雄/南區

發表發表於: 2021-07-07 22:36    文章主題: 引言回覆

北七熊 寫到:
DAV大大~
感謝您的用心與付出 Smile


偶只會來這裡喇賽練肖話.... hero
老人家我到現在才知道怎麼把圖貼上去...
回頂端
檢視會員個人資料 發送私人訊息
skylooker

重 車 車 神
重 車 車 神
skylooker

註冊時間: 2006-08-05
文章: 1946
居住地: 愛駒三號 Daytona 675紅 我家有兩台675

發表發表於: 2021-07-08 10:11    文章主題: 引言回覆

Smile Smile Smile

感謝各位先進的努力~~~

Surprised Surprised Surprised
回頂端
檢視會員個人資料 發送私人訊息
DAV
台灣漢堡家族NO.891

重車玩家級
重車玩家級
DAV

註冊時間: 2005-01-06
文章: 1586
居住地: 阿隆/高雄/南區

發表發表於: 2021-07-12 18:15    文章主題: 引言回覆

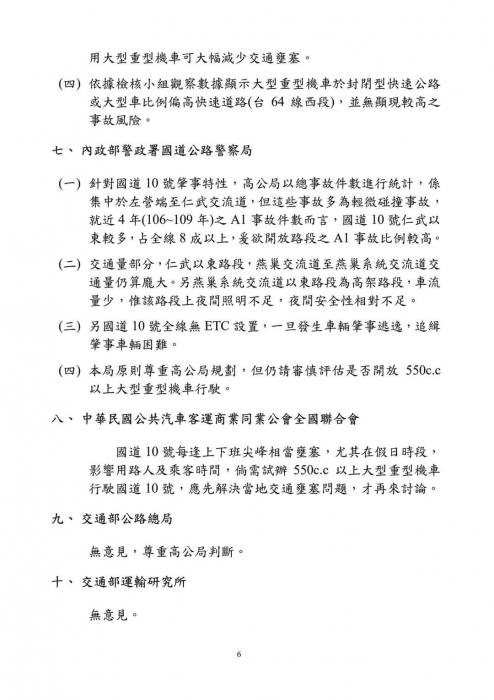
看了幾次,公家機關公文往來文字用法也很有意思...


責成:指定某人或某機構辦成某件事




亟需:迫切需要
回頂端
檢視會員個人資料 發送私人訊息
f6c

無 極 領 域
無 極 領 域
f6c

註冊時間: 2008-04-09
文章: 11631
居住地: 我媽媽的肚子

發表發表於: 2021-07-12 20:23    文章主題: 引言回覆

蓋瑞劉 寫到:
無知
比什麼都可怕
掯


Smile Smile Smile Smile
_________________
無知就是力量
回頂端
檢視會員個人資料 發送私人訊息 發送電子郵件
從之前的文章開始顯示:   
發表新主題   回覆主題    重車論壇 首頁 -> :: 重 車 權 益 所有的時間均為 台灣時間 (GMT + 8 小時)
前往頁面 上一頁  1, 2 快速轉頁:
2頁(共2頁)


前往:  
無法 在這個版面發表文章
無法 在這個版面回覆文章
無法 在這個版面編輯文章
無法 在這個版面刪除文章
無法 在這個版面進行投票